In my last game I ran into a few issues relating to evading troops and tried to decipher the rules on pages 87 to 91 of the Field of Glory Renaissance rulebook. During the game the text just seemed only to add to the confusion.
After the game I sat down and tried to work though the logic of the rules and quickly became mired in what appeared to be one long rambling procedure.
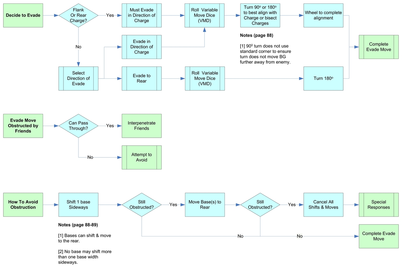
My next step was the resort of the desperate: the flowchart. This too got out of hand until I realised there were in fact four separate steps involved; each with it's own (sub)process.
Looking at things this way produced a much clearer view of the evade section. In plain words players need to decide the direction of their evasive action and the length of their outcome move. If they meet an obstruction they cannot pass through they must attempt to avoid it. If this fails they must respond according to the nature of the obstruction.
Simple you may say but when you start to add in the rules it quickly becomes complicated. To expand on the previous paragraph the process steps are:
-
Decide whether to evade or not, decide in what direction to evade and roll
for how far you move.
-
If the move is blocked by friends is inter-penetration possible?
-
If not, or the move is blocked by another obstacle, can you avoid it?
- If not, use the special outcome moves for each type of obstacle encountered.
|
|
| Steps 1-3. Click for large version |
The step 3 is where it starts get tricky! This deals with how evading battle groups can shift and contract to avoid obstructions. At first I didn't fully understand the logic flow but I think the author's intention is that you deal with the shifts first then any contractions. This part is difficult to deal with on the table as if all the avoidance moves fail they are cancelled and you move on to the final step. It's therefore vital to mark the battle group's original position. The final step deals with a battle group's response to a obstruction that can't be avoided. I find this most useful as it clarifies what happens when evaders burst through friends, meet terrain they cannot enter, have too little move to enter terrain, meet the table edge or are trapped by the enemy:
|
|
| Step 4. Click for large version. |
I don't think the charts are useful in a competitive game but preparing them has made me look at the rules in considerable detail which in itself has been helpful. I hope to use them during friendly games to embed the twists and turns of the whole process in my "gamer's memory". I also hope they'll help someone else in a similar situation and there's a pdf copy to download.
Finally, If anyone spots an error an omission leave a comment and I'll do my best to deal with it.

No comments :
Post a Comment